豊橋市議の長坂です。
吉田城址で池田輝政期の石垣が見つかりました!
さて、豊橋市議会(12月定例会)での質問順が決まりました。
長坂は【12月9日(水)10時半頃※】より質問します。
※12月9日の2番め(全体では14番め)、
10時開会で制限時間がひとり40分のため、遅くとも10:40に質問始まります。
ぜひ傍聴や、インターネット中継などでご覧いただければ幸いです。
・インターネット中継 http://www.toyohashi-city.stream.jfit.co.jp/
・傍聴 https://www.city.toyohashi.lg.jp/item/9857.htm
■
浅井新市長に初めて臨む今回は、公約や選挙までのお訴えなどを踏まえた内容を中心に、大きく4つについてお聞きします。
下記がその概要(提出した質問通告)です。

新型コロナウイルスの影響が始まり、もうすぐ1年が経とうとしています。
豊橋市の主なイベント中止は、昨年度の「穂の国・豊橋ハーフマラソン」や「ええじゃないかとよはし映画祭」から始まりました。そして先日、今年度の「穂の国・豊橋ハーフマラソン」の中止が発表され、これでおよそ1年まわったことになります。
現在、コロナをきっかけに、押印の廃止・見直しが進められており、これはコロナが収束すれば復活するという話でありません。
同じようにこの1年ほどの様々な中止・縮小・変更は、それぞれが本当に必要だったか、これまでのやり方がよかったのか、考えるいい機会です。
しかし、コロナが収束しても、このままで行くのか、あるいは復活させたり元に戻すのかどうかは、市役所だけで決めるのでなく、まずは広く市民や関係者の意見を聞いてほしい、という思いから質問いたします。
■
これまでの佐原市政では「公約」について、次のような認識を示されていました。
4年の任期中にできなく「書き換え」て、消してしまえるものというお考えなのか、お聞きししたいと思います。
■
こちらについては、下記ブログに記した通りです。
浅井市長の「公約」に対する真摯な姿勢、
あっと驚く、市税の「負担」を減らすスキームや
「再び県内第二の都市に」する人口増加策など、非常に期待がもたれます。
佐原市長のときは、ご自身の口からお答えは1度しかなく、
ほとんど部下が「守る」ようなご答弁をされていました。
しかし、市民との「信頼」に重きをおく浅井新市長、
ご自身のお言葉で、ご主張の正しさを市民にわかりやすくお伝えいただけることが期待されます。
ぜひ、多くの方にお聞きいただければ幸いです。
・インターネット中継 http://www.toyohashi-city.stream.jfit.co.jp/
・傍聴 https://www.city.toyohashi.lg.jp/item/9857.htm
では!
吉田城址で池田輝政期の石垣が見つかりました!
豊 橋 市 美 術 博 物 館@toyohashibi
#豊橋市美術博物館(#文化財センター)では、#吉田城 址の保存と活用に向けた調査を継続して行っています。
2020/12/02 16:21:15
今年度、石垣の状態調査などを行うなかで、#池田輝政 期の #石垣 が残されていることが確認されました。
◎吉田城址で、池… https://t.co/7CiXlhgl19
さて、豊橋市議会(12月定例会)での質問順が決まりました。
長坂は【12月9日(水)10時半頃※】より質問します。
※12月9日の2番め(全体では14番め)、
10時開会で制限時間がひとり40分のため、遅くとも10:40に質問始まります。
ぜひ傍聴や、インターネット中継などでご覧いただければ幸いです。
・インターネット中継 http://www.toyohashi-city.stream.jfit.co.jp/
・傍聴 https://www.city.toyohashi.lg.jp/item/9857.htm
■
浅井新市長に初めて臨む今回は、公約や選挙までのお訴えなどを踏まえた内容を中心に、大きく4つについてお聞きします。
下記がその概要(提出した質問通告)です。

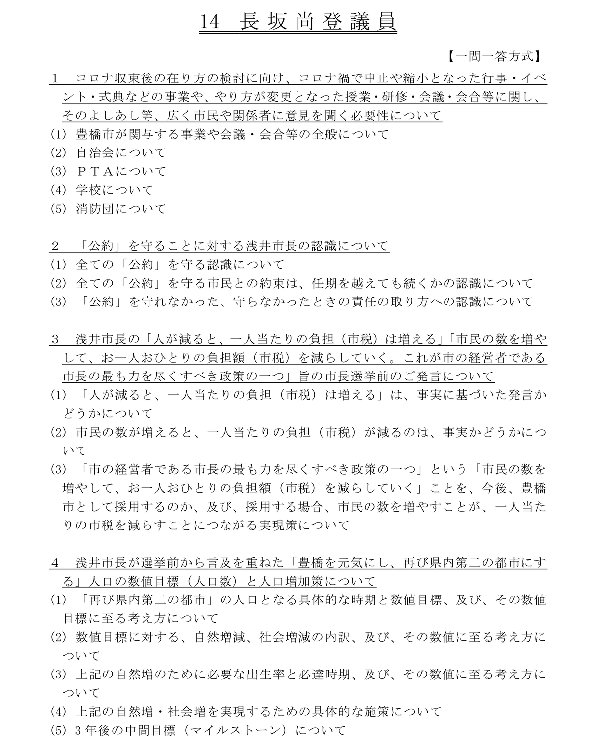
1.コロナ収束後の在り方の検討に向け、コロナ禍で中止や縮小となった行事・イベント・式典などの事業や、やり方が変更となった授業・研修・会議・会合等に関し、そのよしあし等、広く市民や関係者に意見を聞く必要性について(補足)
(1)豊橋市が関与する事業や会議・会合等の全般について
(2)自治会について
(3)PTAについて
(4)学校について
(5)消防団について
新型コロナウイルスの影響が始まり、もうすぐ1年が経とうとしています。
豊橋市の主なイベント中止は、昨年度の「穂の国・豊橋ハーフマラソン」や「ええじゃないかとよはし映画祭」から始まりました。そして先日、今年度の「穂の国・豊橋ハーフマラソン」の中止が発表され、これでおよそ1年まわったことになります。
現在、コロナをきっかけに、押印の廃止・見直しが進められており、これはコロナが収束すれば復活するという話でありません。
同じようにこの1年ほどの様々な中止・縮小・変更は、それぞれが本当に必要だったか、これまでのやり方がよかったのか、考えるいい機会です。
しかし、コロナが収束しても、このままで行くのか、あるいは復活させたり元に戻すのかどうかは、市役所だけで決めるのでなく、まずは広く市民や関係者の意見を聞いてほしい、という思いから質問いたします。
■
2.「公約」を守ることに対する浅井市長の認識について(補足)
(1)全ての「公約」を守る認識について
(2)全ての「公約」を守る市民との約束は、任期を越えても続くかの認識について
(3)「公約」を守れなかった、守らなかったときの責任の取り方への認識について
これまでの佐原市政では「公約」について、次のような認識を示されていました。
(平成28年12月定例会12月07日)
- マニフェストというのは、4年間の任期で何をするかというもので、その都度書きかえられるもの
- マニフェストは何ができたかできないかということは、しっかり公表しておりますし、なぜできなかったということですね、それを解除するとか撤回するとか、そういうものではない
(令和2年9月定例会 09月02日)浅井市長も、佐原氏と同じように、公約は「広く示すもの」であり、約束とは言わないのか。
- 市長公約については、任期中の4年間においてどんなことに取り組んでいきたいのかを広く市民に示すもの(長坂注:「守るべきもの」や「約束」とは言わない)
- 実際に行っていない、できなかったことも確かにある
- 私が市長をやりたいということをいわゆる市民に示した、それに対して、どういうことをやりたいかということを実際にやっていこうという、約束に近いとは思います(長坂注:「約束」とは言い切らない)
4年の任期中にできなく「書き換え」て、消してしまえるものというお考えなのか、お聞きししたいと思います。
■
3.浅井市長の「人が減ると、一人当たりの負担(市税)は増える」「市民の数を増やして、お一人おひとりの負担額(市税)を減らしていく。これが市の経営者である市長の最も力を尽くすべき政策の一つ」旨の市長選挙前のご発言について(補足)
(1)「人が減ると、一人当たりの負担(市税)は増える」は、事実に基づいた発言かどうかについて
(2)市民の数が増えると、一人当たりの負担(市税)が減るのは、事実かどうかについて
(3)「市の経営者である市長の最も力を尽くすべき政策の一つ」という「市民の数を増やして、お一人おひとりの負担額(市税)を減らしていく」ことを、今後、豊橋市として採用するのか、及び、採用する場合、市民の数を増やすことが、一人当たりの市税を減らすことにつながる実現策について
こちらについては、下記ブログに記した通りです。
"豊橋市民のがんばりを「弊害」と批判材料にする浅井よしたか豊橋市長候補に怒りを覚える。"■
http://nagasakanaoto.blog.jp/201103.html
4.浅井市長が選挙前から言及を重ねた「豊橋を元気にし、再び県内第二の都市にする」人口の数値目標(人口数)と人口増加策について
(1)「再び県内第二の都市」の人口となる具体的な時期と数値目標、及び、その数値目標に至る考え方について
(2)数値目標に対する、自然増減、社会増減の内訳、及び、その数値に至る考え方について
(3)上記の自然増のために必要な出生率と必達時期、及び、その数値に至る考え方について
(4)上記の自然増・社会増を実現するための具体的な施策について
(5)3 年後の中間目標(マイルストーン)について
(補足)
こちらについても、下記ブログに記した通りです。
"浅井よしたか新市長の豊橋を「再び県内第二の都市に」という「一人5万円」以上の激ムズ公約。"■
http://nagasakanaoto.blog.jp/201110.html
浅井市長の「公約」に対する真摯な姿勢、
あっと驚く、市税の「負担」を減らすスキームや
「再び県内第二の都市に」する人口増加策など、非常に期待がもたれます。
佐原市長のときは、ご自身の口からお答えは1度しかなく、
ほとんど部下が「守る」ようなご答弁をされていました。
しかし、市民との「信頼」に重きをおく浅井新市長、
ご自身のお言葉で、ご主張の正しさを市民にわかりやすくお伝えいただけることが期待されます。
ぜひ、多くの方にお聞きいただければ幸いです。
・インターネット中継 http://www.toyohashi-city.stream.jfit.co.jp/
・傍聴 https://www.city.toyohashi.lg.jp/item/9857.htm
では!


