豊橋市議の長坂です。
夜店(納涼まつり)の中止が発表されました。
■
さて、私の元にも特別定額給付金(10万円)の申請書が届きました。

申請期限は、令和2年8月18日です。
大事なことなので、2度言います。
申請期限は、令和2年8月18日です。
調べてみると、こういうことのようです。
https://www.city.toyohashi.lg.jp/42139.htm
その3か月後である8月18日を期限にしたと推測されます。
つまり、期限はお住まいの市町村でちがうので、ご注意くださいませ。
■
中は、返送用の封筒1枚と、A3の紙1枚でした。


左側を拡大
右側を拡大
もう片面は左側が個人情報のため、右側の記入例のみ掲載します。
過去ブログにも書きましたが、ご氏名の右にあるチェック欄は、
「受給を希望されない方(10万円がいらない方)」ですので、
間違えてチェックをされぬよう、ご注意お願いいたします。
夜店(納涼まつり)の中止が発表されました。
残念です。豊橋市長坂なおと(豊橋だいすき ⋈ 市議)@naotoyo84
【 #夜店 中止】残念です。
2020/05/21 19:58:48
> 6月5日(金)から開催予定の「 #納涼まつり (夜店)」を中止することになりました。
#新型コロナウイルス 感染症(COVID-19)の拡大を防止する観点での決定であり、何卒ご理解いただきますよ… https://t.co/mtmyLMOptD
■
さて、私の元にも特別定額給付金(10万円)の申請書が届きました。

申請期限は、令和2年8月18日です。
大事なことなので、2度言います。
申請期限は、令和2年8月18日です。
調べてみると、こういうことのようです。
申請期限は、郵送申請方式の申請受付開始日から3か月以内|総務省豊橋市は、5月18日から申請書を発送していますので、
https://www.soumu.go.jp/menu_seisaku/gyoumukanri_sonota/covid-19/kyufukin.html
https://www.city.toyohashi.lg.jp/42139.htm
その3か月後である8月18日を期限にしたと推測されます。
つまり、期限はお住まいの市町村でちがうので、ご注意くださいませ。
■
中は、返送用の封筒1枚と、A3の紙1枚でした。


左側を拡大
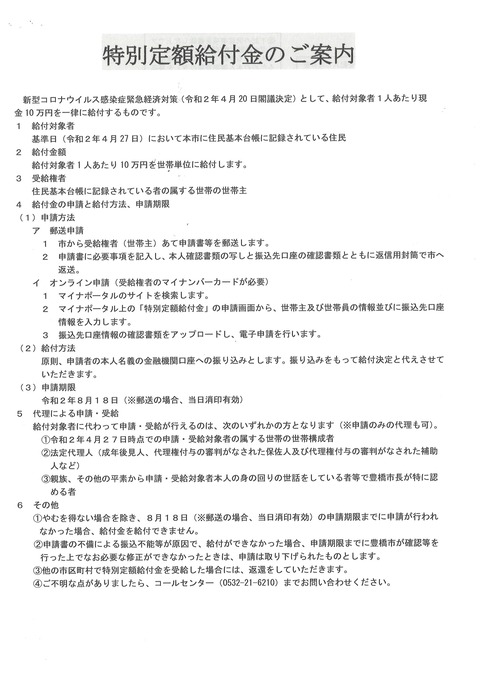
特別定額給付金のご案内
新型コロナウイルス感染症緊急経済対策(令和2年4月20日閣議決定)として、給付対象者1人あたり現金10万円を一律に給付するものです。
1 給付対象者
基準日(令和2年4月27日)において本市に住民基本台帳に記録されている住民
2 給付金額
給付対象者1人あたり10万円を世帯単位に給付します。
3 受給権者
住民基本台帳に記録されている者の属する世帯の世帯主
4 給付金の申請と給付方法、申請期限
(1)申請方法
ア 郵送申請イ オンライン申請
- 市から受給権者(世帯主)あて申請書等を郵送します。
- 申請書に必要事項を記入し、本人確認書類の写しと振込先口座の確認書類とともに返信用封筒で市へ返送。
(略)
(2)給付方法
原則、申請者の本人名義の金融機関口座への振り込みとします。振り込みをもって給付決定と代えさせていただきます。
(3)申請期限
令和2年8月18日(※郵送の場合、当日消印有効)
5 代理による申請・受給
(略)
6 その他
- やむを得ない場合を除き、8月18日(※郵送の場合、当日消印有効)の申請期限までに申請が行われなかった場合、給付金を給付できません。
- 申請書の不備による振込不能等が原因で、給付ができなかった場合、申請期限までに豊橋市が確認等を行った上でなお必要な修正ができなかったときは、申請は取り下げられたものとします。
- 他の市区町村で特別定額給付金を受給した場合には、返還をしていただきます。
- ご不明な点がありましたら、コールセンター(0532-21-6210)までお問い合わせください。
右側を拡大
(申請書裏面)
【代理申請(受給)を行う場合】
(略)
---
本人確認書類 写し 貼付け
◯本人が確認できる書類(写真付き住民基本台帳カード、運転免許証、健康保険証、年金手帳等の写し)
※外国人の方の本人確認書類は、在留カード、特別永住者証明書等となります。
※代理申請(受給)を行う場合は、必ず代理人の本人確認書類の写しを添付してください。
Document Verifying the Head of Household's Identity
Paste copy here
◯ Document verifying the head of household's identity: Copy of Basic Resident Register Card (with picture), driver's license, health insurance card, or pension book).
※ Document verifying the head of household's identity for foreign residents: Copy of Residence Card (both sides) or special permanent resident certificate.
Colar a Cópia do Documento de Identificação Pessoal(Somente do chefe da família)
◯ Documento de identificação pessoal(Cópia do Juuki Card com foto, caderneta de habilitação, caderneta de aposentadoria, etc.)
※ Em caso de estrangeiro, o documento de identificação pessoal para anexar é a cópia frente e verso do Zairyuu Card, Certificado de Permanência Especial, etc.
---
振込先金融機関口座確認書類 写し 貼付け
◯受取口座の金融機関名、支店名、口座番号、口座名義人(カナ)が分かる通帳の表面と見開き部分の写し、なければキャッシュカードの写し
Document Verifying the Head of Household's Bank Account for Bank Deposit Transfer Paste copy here
◯ Copies of the bankbook's surface and two-page spread showing the name of financial institution, branch name, bank account number, and name of the account holder (in kana). Please attach a copy of your ATM card (cash card) if you do not have a bankbook.
Colar a Cópia da Caderneta de Conta Bancária (Do chefe da família)
◯ Cópia da capa e da 1a página da caderneta bancária, onde constam o nome e agência do banco, número e nome do titular (em katakana) da conta bancária. Caso não tiver, anexar a cópia do cartão bancário.
---
チェックリスト (略)
- 記入した項目に記載漏れ、記載誤りはない。
- 記入した通帳番号と添付した通帳のコピーの番号が一致している。
- 添付資料に漏れはない。
もう片面は左側が個人情報のため、右側の記入例のみ掲載します。
■
記入例
1 申請書を記入した日を記入してください。
2 下記の同意事項を確認した上でフリガナの記入及び押印又は署名し、ご本人による申請であることを確認するための本人確認書類の写しを裏面に添付してください。
3 電話番号を記入してください。
4 給付金の受け取り方法を選択してください。※原則、口座振込です。
5 世帯主(申請・受給者)名義の口座を記入してください。
ゆうちょ銀行を選択する場合は、「振込用の店名・預金種目・口座番号(7桁)」(通帳見開き下部に記載)を記入してください。
通帳の表面と見開き部分、なければキャッシュカードの写しを裏面に添付してください。
※ 長期間使用していない口座の場合、振込ができないことがありますので、日頃から使用されている口座をご利用ください。
6 金融機関に口座がない方、金融機関から著しく離れた場所に住んでいる方など、振込による支給が困難な方のみ、現金による給付を選ぶことができます。
※ 申請当日に現金を給付することはできません。決定通知書を後日送付いたしますので、決定通知書・認印・本人確認書類をお持ちになって市役所にお越しください。
※ ゆうちょ銀行の通帳見開き下部の記載イメージ
---
この口座を他金融機関からの振込の受取口座として利用される際は次の内容をご指定ください
【店名】一九八(読み イチキユウハチ)
【店番】198【預金種目】普通預金【口座番号】1234567
---
英語版、ポルトガル語版の記入例は右記のQRコードからご確認ください。
Please refer to the following document for details on the supplementary income payment system.
Sobre o Tokubetsu Teigaku Kyuufukin (Auxílio Extraordinário de Valor Fixo), favor acessar.
QRcode ⇒(PDF)https://www.city.toyohashi.lg.jp/secure/75857/記入例表面%20英ポ.pdf
過去ブログにも書きましたが、ご氏名の右にあるチェック欄は、
「受給を希望されない方(10万円がいらない方)」ですので、
間違えてチェックをされぬよう、ご注意お願いいたします。
10万円(特別定額給付金)初週の給付率0.3% 事業完了はいつに?、&豊橋まつり中止、公共施設の多くが再開
http://nagasakanaoto.blog.jp/200515.html
新型コロナウイルス気になるニュース&「10万円」への市長副市長の声では!
http://nagasakanaoto.blog.jp/200516.html



