豊橋市議の長坂です。
ネットカフェにも思い出がたくさんあります。
※本ブログの日付は5月1日ですが、実際の更新は日付が変わってからです。
さて、愛知県サイトにおいて、
「インターネットカフェ等休業要請に伴う代替施設として利用が可能な宿泊施設」
が紹介されています。
豊橋市では、
https://www.city.toyohashi.lg.jp/18234.htm
■
また、豊橋市でも「新型コロナウイルス感染症拡大に伴う住宅困窮者支援制度」を進めています。
住宅課(豊橋市役所)のURLは下記です。
https://www.city.toyohashi.lg.jp/2964.htm
一般的な市営住宅への入居申込の要件などは、下記にてご確認いただけます。
(随時募集(令和2年度)) https://www.toyohashishieijutaku.sala.jp/news/apply_a.php
(募集に関するお知らせ) https://www.toyohashishieijutaku.sala.jp/apply/
(申込資格) https://www.toyohashishieijutaku.sala.jp/apply/apply.php
■
ひとりでも多くの方に、豊橋市の制度をご利用いただければ幸いです。
では!
ネットカフェにも思い出がたくさんあります。
※本ブログの日付は5月1日ですが、実際の更新は日付が変わってからです。
さて、愛知県サイトにおいて、
「インターネットカフェ等休業要請に伴う代替施設として利用が可能な宿泊施設」
が紹介されています。
豊橋市では、
- 豊橋ステーションホテル
- 豊橋パークホテル
インターネットカフェ等休業要請に伴う代替施設として利用が可能な宿泊施設(掲載日:2020年5月1日更新)豊橋市役所の生活福祉課(生活困窮者支援)のURLは下記です。
新型コロナウイルス感染症の感染防止対策として、「愛知県緊急事態宣言」に基づく休業要請を行っています。
この要請により、インターネットカフェや漫画喫茶が御利用いただけなくなることが予想されます。その対応策として、宿泊事業者の方々からの御協力を得て、御利用いただける宿泊施設を紹介しています。
1 協力宿泊施設一覧(宿泊料につきましては、各自で御負担いただきます。)
(編注:PDFより抜粋)
名称: 豊橋ステーションホテル
所在地: 豊橋市西小田原町103
電話番号: 0532-56-1919
提供可能客室数: 20
宿泊料金(税込): 3,850円
提供期間: 4/18~5/6
ホームページ: http://www.kuretake-inn.com/station/toyo/
留意事項:
- 宿泊には身分証明書のコピーを頂きます。
- 宿泊代は事前決済となります。
- 2泊以上の宿泊より利用可能です。
- 清掃は3日に一回となります(3日に一回は必ず清掃に入らせて頂きます)
- 駐車場を利用の際は1日900円となります。
名称: 豊橋パークホテル
所在地: 豊橋市花田町野黒79-2
電話番号: 0532-31-6430
提供可能客室数: 10
宿泊料金(税込): 3,850円
提供期間: 4/20~
ホームページ:(空欄)
留意事項:
- 清掃、タオル交換、歯ブラシ等補充が3日に一回のエコプランでの宿泊のみ対応です。(管理上3日に一回は必ず清掃致します。)
- 事前現金払いでお願いします。
- Wi-Fi完備、一部有線インターネット対応有。(パソコンの貸出はしていません。)
(PDF)https://www.pref.aichi.jp/uploaded/life/287813_1048347_misc.pdf
2 協力宿泊施設の利用が困難な方
経済的な理由等により上記一覧の宿泊施設の利用が困難な方につきましては、自治体の相談窓口である自立相談支援機関に御相談ください。
(編注:PDFより抜粋)
自治体名: 豊橋市
窓口名: 生活福祉課(編注:豊橋市役所)
住所: 豊橋市今橋町1
電話番号: 0532-51-2313
FAX番号: 0532-56-5134
(PDF) https://www.pref.aichi.jp/uploaded/life/287813_1048345_misc.pdf
https://www.city.toyohashi.lg.jp/18234.htm
■
また、豊橋市でも「新型コロナウイルス感染症拡大に伴う住宅困窮者支援制度」を進めています。
◎対象者(どんな人):3つめ「市営住宅の入居申込みをする方」向けの制度については、豊橋市独自のもので、より詳細は下記です。
・ネットカフェ難民・ホームレスなど住居がない方
・離職により退寮となるなど住居を失った方
◎制度名: 一時生活支援
◎制度の内容:
緊急的に、宿泊場所の提供、食費等生活費を支給しつつ、就労支援や住居確保給付金の支給により、居宅生活への移行を図る
【支給額】ホテル宿泊費相当額、生活費1人1,200円/日
【宿泊場所】
・借上げアパート(八町通)2部屋
・豊橋駅周辺の協力ホテル
◎申請先(窓口): 生活福祉課
■
◎対象者(どんな人): 家賃の支払いに困っている方
◎制度名: 住居確保給付金
◎制度の内容:
休業や失業等により収入が減り、住居を失うおそれがある方、または離職等により住居を失った方が新たに住居を借りた場合に家賃相当額を支援する(収入・資産要件あり)
【支給期間】原則3か月、最長9か月
【支給上限額】
単身世帯 35,000円
2人世帯 42,000円
3人世帯 46,000円
◎申請先(窓口): 生活福祉課
(編注:詳細URL)https://www.city.toyohashi.lg.jp/18234.htm
■
◎対象者(どんな人): 市営住宅の入居申込みをする方
◎制度名: 一時的な入居
◎制度の内容:
雇止め等により住宅困窮になった方に、市営住宅申込から入居までの一時的な住居を提供する
【費用】家賃について3か月は免除
【使用期間】原則3か月以内
【入居場所】市営柳原住宅(未修繕の住戸)7戸
◎申請先(窓口): 住宅課
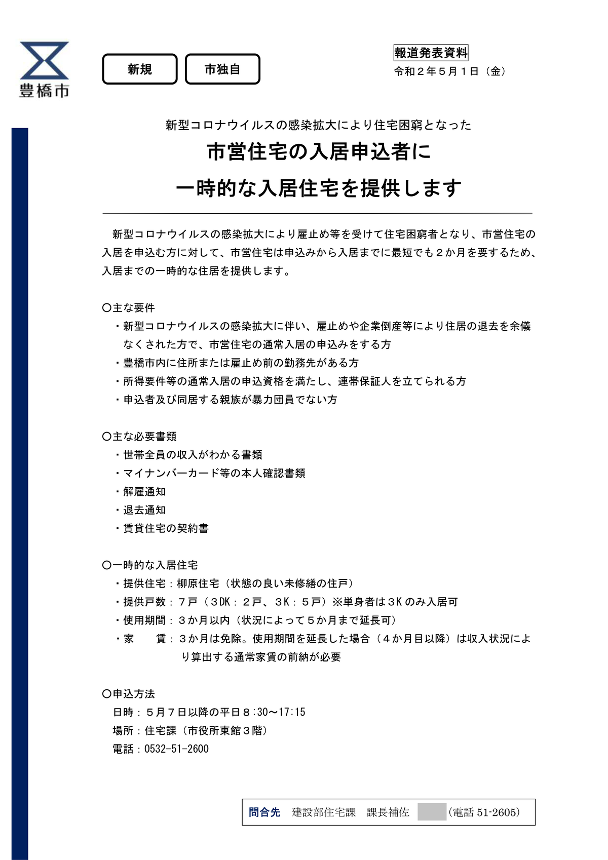
新型コロナウイルスの感染拡大により住宅困窮となった市営住宅の入居申込者に 一時的な入居住宅を提供します
新型コロナウイルスの感染拡大により雇止め等を受けて住宅困窮者となり、市営住宅の入居を申込む方に対して、市営住宅は申込みから入居までに最短でも2か月を要するため、入居までの一時的な住居を提供します。
○主な要件
- 新型コロナウイルスの感染拡大に伴い、雇止めや企業倒産等により住居の退去を余儀なくされた方で、市営住宅の通常入居の申込みをする方
- 豊橋市内に住所または雇止め前の勤務先がある方
- 所得要件等の通常入居の申込資格を満たし、連帯保証人を立てられる方
- 申込者及び同居する親族が暴力団員でない方
○主な必要書類
- 世帯全員の収入がわかる書類
- マイナンバーカード等の本人確認書類
- 解雇通知
- 退去通知
- 賃貸住宅の契約書
○一時的な入居住宅
- 提供住宅:柳原住宅(状態の良い未修繕の住戸)
- 提供戸数:7戸(3DK:2戸、3K:5戸)※単身者は3Kのみ入居可
- 使用期間:3か月以内(状況によって5か月まで延長可)
- 家賃:3か月は免除。使用期間を延長した場合(4か月目以降)は収入状況により算出する通常家賃の前納が必要
○申込方法
日時:5月7日以降の平日8:30~17:15
場所:住宅課(市役所東館3階)
電話:0532-51-2600
住宅課(豊橋市役所)のURLは下記です。
https://www.city.toyohashi.lg.jp/2964.htm
一般的な市営住宅への入居申込の要件などは、下記にてご確認いただけます。
(随時募集(令和2年度)) https://www.toyohashishieijutaku.sala.jp/news/apply_a.php
(募集に関するお知らせ) https://www.toyohashishieijutaku.sala.jp/apply/
(申込資格) https://www.toyohashishieijutaku.sala.jp/apply/apply.php
■
ひとりでも多くの方に、豊橋市の制度をご利用いただければ幸いです。
では!



