豊橋市議の長坂です。
4月22日時点の情報です。更新後に変更となっている可能性もあります。
※本ブログの日付は4月22日ですが、実際の更新は日付が変わってからです。
さて、豊橋市についても、金銭的・直接的な施策が公表されました。
大きく次の流れで記します。
1.対象は、次の3つの全てを満たす事業者・施設です。
https://www.pref.aichi.jp/site/covid19-aichi/kyoryoku2.html
対象となる事業者・施設は、4月24日(金)~5月6日(水)の全ての日を休業する必要があります(該当する食事提供施設については、営業時間の毎日1時間以上の短縮や、夜8時~朝5時の営業をしないことなど)。
趣旨としては、愛知県の要請の対象にも関わらず、休業を開始するのが県期日の4月17日に間に合わなかった商業施設や、通常時から20時より前に営業終了をする食事提供施設でも、4月24日から休業や時短営業を開始すれば、豊橋市独自に、25万円の協力金を、ということようです。
大まかには、
2.続いて、協力金の概要です。
下記の「県の支給対象ではないが、休業要請等の趣旨に賛同し協力していただいている事業者」という言葉が、期待感を膨らませてしまい、質問もいただいています。
しかし、これに該当するのは、上記1.の食事提供施設のうち「もともと朝5時から夜8時までの範囲内で営業している場合は1時間以上短縮」する事業者を意味していると思われます。
愛知県の一覧に載っていない施設は、豊橋市の協力金も対象外となってしまっています。
申し訳ございません。
■
3.最後に、Q&Aです。
該当する可能性がある場合、まずは金額などから、まずは50万円の愛知県の協力金を検討されるのがよろしいと思われます(愛知県の協力金も半額の25万円は豊橋市からです)。
休業の開始日が愛知県の4月17日に間に合っていなかったり、元々が夜8時より前の営業時間の食事提供施設の方などは、豊橋市独自の協力金をご検討・ご活用いただければ幸いです。
改めて、最新の情報や詳細はこちらです。
https://www.city.toyohashi.lg.jp/item/75505.htm
感染拡大防止へのご協力、ありがとうございます。
では!
4月22日時点の情報です。更新後に変更となっている可能性もあります。
※本ブログの日付は4月22日ですが、実際の更新は日付が変わってからです。
さて、豊橋市についても、金銭的・直接的な施策が公表されました。
大きく次の流れで記します。
- 対象となる事業者や施設
- 協力金の概要(条件など)
- Q&A
1.対象は、次の3つの全てを満たす事業者・施設です。
- 豊橋市内の中小企業、小規模事業者、個人事業主(農業法人、NPO法人、社会福祉法人等も含む)※
- 愛知県の休業や営業短縮の要請に該当する豊橋市内の施設
- 【時短要件・休業期間】に該当せず、愛知県の協力金の対象とならなかった事業者(愛知県の協力金50万円と両方は得られない)。
https://www.pref.aichi.jp/site/covid19-aichi/kyoryoku2.html
対象となる事業者・施設は、4月24日(金)~5月6日(水)の全ての日を休業する必要があります(該当する食事提供施設については、営業時間の毎日1時間以上の短縮や、夜8時~朝5時の営業をしないことなど)。
趣旨としては、愛知県の要請の対象にも関わらず、休業を開始するのが県期日の4月17日に間に合わなかった商業施設や、通常時から20時より前に営業終了をする食事提供施設でも、4月24日から休業や時短営業を開始すれば、豊橋市独自に、25万円の協力金を、ということようです。
大まかには、
- 休業の要請⇒ 遊興施設等、運動施設・遊技施設、劇場等、集会・展示施設、博物館等、大学・学習塾等、ホテル又は旅館、商業施設
- 営業時間短縮の要請⇒ 食事提供施設
■協力金交付対象施設一覧(豊橋市)■
1 休業を要請する施設
遊興施設等【床面積に関係なく交付対象】
- キャバレー
- ナイトクラブ
- ダンスホール
- スナック
- バー
- ダーツバー
- パブ
- 性風俗店
- デリヘル
- アダルトショップ
- 個室ビデオ店
- インターネットカフェ
- 漫画喫茶
- カラオケボックス
- 射的場
- ライブハウス
- 場外馬(車・舟)券場
運動施設・遊技施設【床面積に関係なく交付対象】
※1 屋外施設は対象外とする
※2 観客席部分については、対象とする
- 体育館
- 屋内・屋外水泳場
- ボウリング場
- スケート場
- スポーツクラブ
- ホットヨガ、ヨガスタジオ
- ゴルフ練習場 ※1
- バッティング練習場 ※1
- 陸上競技場 ※1 ※2
- 野球場 ※1 ※2
- テニス場 ※1 ※2
- 柔剣道場
- 弓道場 ※1
- マージャン店
- パチンコ屋
- ゲームセンター
- テーマパーク
- 遊園地
劇場等【床面積に関係なく交付対象】
- 劇場
- 観覧場
- プラネタリウム
- 映画館
- 演芸場
集会・展示施設【床面積に関係なく交付対象】
- 集会場
- 公会堂
- 展示場
- 貸会議室
- 文化会館
- 多目的ホール
博物館等【床面積に関係なく交付対象】4.21愛知県変更
- 博物館
- 美術館
- 図書館
- 科学館
- 記念館
- 水族館
- 動物園
- 植物園
大学・学習塾等【床面積に関係なく交付対象】4.19愛知県変更
*オンライン授業は対象外
*家庭教師は対象外
- 大学
- 専門学校
- 高等専修学校
- 専修学校・各種学校
- 日本語学校・外国語学校
- インターナショナルスクール
- 自動車教習所
- 学習塾
- 英会話教室
- 音楽教室
- 囲碁・将棋教室
- 生け花・茶道・書道・絵画教室
- そろばん教室
- バレエ教室
- 体操教室
- スポーツ教室
ホテル又は旅館【床面積に関係なく交付対象】4.19愛知県変更
- ホテル(集会の用に供する部分に限る)
- 旅館(集会の用に供する部分に限る)
商業施設【床面積に関係なく交付対象】4.21愛知県変更
- ペットショップ(ペットフード売場を除く)
- ペット美容室(トリミング)
- 宝石類や金銀の販売店
- 住宅展示場(戸建て、マンション)
- 古物商(質屋を除く)
- 金券ショップ
- 古本屋
- おもちゃ屋、鉄道模型屋
- 囲碁・将棋盤店
- DVD/ビデオショップ・レンタル
- アウトドア用品、スポーツグッズ店
- ゴルフショップ
- 土産物店
- 旅行代理店(店舗)
- アイドルグッズ専門店
- ネイルサロン
- まつ毛エクステンション
- スーパー銭湯
- 岩盤浴
- サウナ
- エステサロン
- 日焼けサロン
- 脱毛サロン
- 写真屋・フォトスタジオ
- 美術品販売
- 展望室
2 営業時間の短縮を要請する施設
食事提供施設【営業時間の短縮に応じた場合に床面積に関係なく交付対象】
※3 愛知県の場合、朝5時から夜8時までの営業を要請し、酒類の提供は夜7時までとすることを要請(宅配・テークアウトを除く)
※4 豊橋市独自分の場合、朝5時から夜8時までの営業に短縮(酒類の提供は夜7時まで)、又はもともと朝5時から夜8時までの範囲内で営業している場合は1時間以上短縮(宅配・テークアウトを除く)(豊橋市PDFより)
- 飲食店○※4
- 料理店○※4
- 喫茶店○※4
- 和菓子・洋菓子店○※4
- タピオカ屋○※4
- 居酒屋○※4
- 屋形船○※4
https://www.city.toyohashi.lg.jp/secure/75505/taisyoushisetsu_toyohashi0422.pdf
2.続いて、協力金の概要です。
下記の「県の支給対象ではないが、休業要請等の趣旨に賛同し協力していただいている事業者」という言葉が、期待感を膨らませてしまい、質問もいただいています。
しかし、これに該当するのは、上記1.の食事提供施設のうち「もともと朝5時から夜8時までの範囲内で営業している場合は1時間以上短縮」する事業者を意味していると思われます。
愛知県の一覧に載っていない施設は、豊橋市の協力金も対象外となってしまっています。
申し訳ございません。
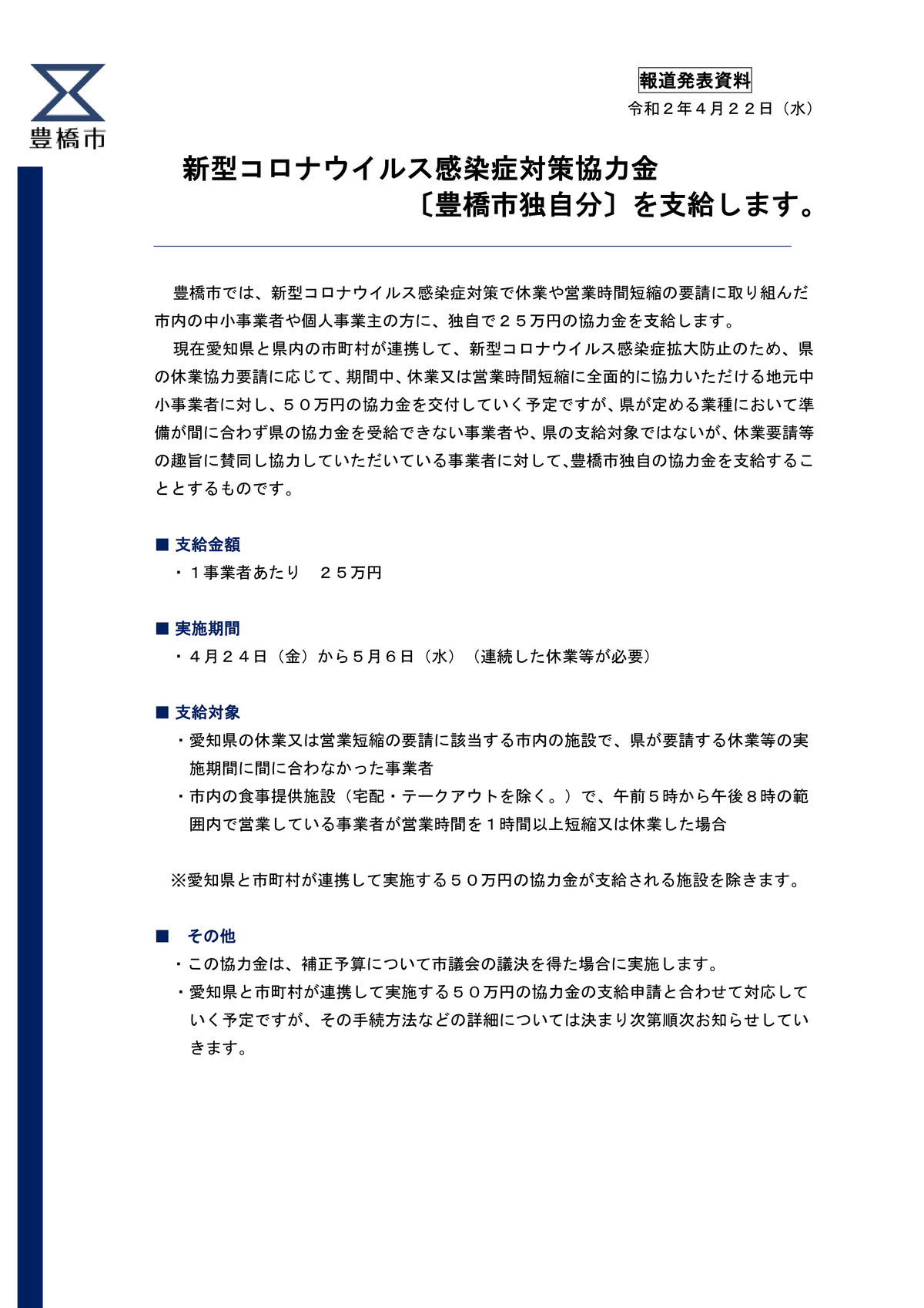
(報道発表資料)令和2年4月22日(金)また、申請に必要な書類(予定)など豊橋市サイトより。
新型コロナウイルス感染症対策協力金〔豊橋市独自分〕を支給します。
豊橋市では、新型コロナウイルス感染症対策で休業や営業時間短縮の要請に取り組んだ市内の中小事業者や個人事業主の方に、独自で25万円の協力金を支給します。
現在愛知県と県内の市町村が連携して、新型コロナウイルス感染症拡大防止のため、県の休業協力要請に応じて、期間中、休業又は営業時間短縮に全面的に協力いただける地元中小事業者に対し、50万円の協力金を交付していく予定ですが、県が定める業種において準備が間に合わず県の協力金を受給できない事業者や、県の支給対象ではないが、休業要請等の趣旨に賛同し協力していただいている事業者に対して、豊橋市独自の協力金を支給することとするものです。
■支給金額
・1事業者あたり25万円
■実施期間
・4月24日(金)から5月6日(水)(連続した休業等が必要)
■支給対象※愛知県と市町村が連携して実施する50万円の協力金が支給される施設を除きます。
- 愛知県の休業又は営業短縮の要請に該当する市内の施設で、県が要請する休業等の実施期間に間に合わなかった事業者
- 市内の食事提供施設(宅配・テークアウトを除く。)で、午前5時から午後8時の範囲内で営業している事業者が営業時間を1時間以上短縮又は休業した場合
■その他
- この協力金は、補正予算について市議会の議決を得た場合に実施します。
- 愛知県と市町村が連携して実施する50万円の協力金の支給申請と合わせて対応していく予定ですが、その手続方法などの詳細については決まり次第順次お知らせしていきます。
■食事提供施設の支給対象の具体例
・通常の営業時間が午前7時から午後7時までの喫茶店が、
実施期間中(4月24日~5月6日)に継続して、
閉店時間を午後6時に早めた場合、対象となります。
・通常の営業時間が午前10時から午後7時までの洋菓子店が、
実施期間中(4月24日~5月6日)に継続して、
午後3時から午後4時までの時間帯を休業とした場合、対象となります。
・通常の営業時間が午後5時から午前0時までの居酒屋が、
県の定める実施期間(4月17日~5月6日)に間に合わなかった場合、
実施期間中(4月24日~5月6日)に継続して、
終日休業すれば、対象となります。
申請に必要な書類(予定)※協力金申請書、誓約書の様式は未定です。決定次第お知らせします。
- 協力金申請書(法人にあっては「法人番号」を記入)
- 営業実態が確認できる資料(確定申告書の写し、帳簿の写し、業種に係る営業許可証の写し など)
- 休業等の状況が確認できる書類(事業収入額を示した帳簿の写し、休業等期間を告知するホームページ・店頭ポスター等の写し など)
- 誓約書
受付開始時期
未定(決定次第お知らせします。)
https://www.city.toyohashi.lg.jp/item/75505.htm
■
3.最後に、Q&Aです。
豊橋市新型コロナウイルス感染症対策協力金(豊橋市独自分)に関するよくあるご質問と回答■
<支給対象について>
●誰がこの協力金(豊橋市新型コロナウイルス感染症対策協力)を受け取れるのですか?
→「愛知県・市町村新型コロナウイルス感染症対策協力金」の協力金交付対象施設一覧のうち、【時短要件・休業期間】に該当せず、愛知県の協力金の対象とならなかった事業者が対象です。
なお、対象事業者は該当期間(4月24日(金)から5月6日(水)まで)に休業または時間短縮を行うことが必要です。
詳細は「協力金給付対象施設一覧(豊橋市)」をご確認ください。
●豊橋市に一つ店舗があり、他の自治体にも複数の店舗を持つ事業者は、全店舗を休業または営業時間短縮をしないと対象になりませんか?
→「豊橋市新型コロナウイルス感染症対策協力金」は豊橋市内の店舗(複数ある際は全店舗)で協力をいただいた事業者が対象です。店舗Aが支給対象、店舗Bが支給対象外の業種である場合、休業や短縮営業を行うのは店舗Aのみで構いません。
なお、「豊橋市新型コロナウイルス感染症対策協力金」は愛知県の休業協力要請に関連して支給するものであるため、趣旨をご理解いただき、愛知県の要請対象となる全ての店舗に関して、可能な限りご協力をお願いいたします。
●休業を要請されている施設で、4月24日(金)まで営業し、4月25日(土)から休業した場合、「豊橋市新型コロナウイルス感染症対策協力金」の給付対象になりますか?
→4月24日(金)から5月6日(水)までの全ての日において、休業が必要です。営業時間の短縮についても同様です。
●営業時間の短縮により協力金の支給対象となる施設は何ですか?
→食事提供施設です。詳細は「協力金給付対象施設一覧(豊橋市)」をご確認ください。
なお、「休業」を要請されている施設が営業時間の短縮にて営業を行った場合は、協力金の支給対象外です。
●もともとの営業時間が朝7時から夕方5時までの飲食店で、愛知県の短縮要請時間内(朝5時から夜8時まで)に収まっているのだが、この場合でも営業時間を短縮すれば「豊橋市新型コロナウイルス感染症対策協力金」の対象になりますか?
→飲食店等が営業時間の短縮をした場合は、最低でも毎日1時間以上短縮すれば対象となります。
●飲食店ですが、もともと毎日14時から16時は営業時間外としています。その場合、14時から16時の時間帯を、営業を行っていないので短縮時間と考えても良いですか?
→営業時間の短縮にはなりません。もともと昼休みなどの休憩時間をとっている店舗は、実質的な営業時間の合計時間を短縮するようにしてください。
また、夜9時まで営業するなど、短縮要請時間内(朝5時から夜8時まで)に収まっていない店舗は、短縮要請時間外の時間を短縮しても、協力金の支給要件を満たしたことになりませんのでご注意ください。
【具体例】
- 営業時間10:00~20:00の店舗が10:00~19:00に短縮した →対象
- 営業時間10:00~20:00(休憩時間14:00~16:00)の店舗が10:00~20:00(休憩時間13:00~16:00)に短縮した →対象
- 9:00~20:00の店舗が10:00~20:00に短縮した →対象
- 10:00~22:00の店舗が10:00~21:00に短縮した →対象外
<協力金について>
●協力金は一律25万円支給されますか?
→一律25万円を支給する予定です。これは休業する場合であっても営業時間を短縮する場合でも同様です。
●豊橋市内に複数の店舗を持つ事業者でも申請は1回のみですか。
→豊橋市内に複数の店舗を持つ事業者においても、申請は1回(1事業者あたり25万円)のみです。
●4月17日(金)から5月6日(水)まで愛知県の休業協力要請に基づき休業するため、「愛知県・市町村新型コロナウイルス感染症対策協力金」(50万円の受給)を申請予定です。この「豊橋市新型コロナウイルス感染症対策協力金」(25万円の受給)も申請できますか?
→できません。どちらかの申請のみです。
<申請について>
●申請の窓口及び申請方法はどのようになりますか?
→現在検討中です。調整の上、お知らせいたします。
●申請開始時期はいつになりますか?
→現在検討中です。調整の上、お知らせいたします。
(豊橋市PDF)
https://www.city.toyohashi.lg.jp/secure/75505/sitsumon0422.pdf
該当する可能性がある場合、まずは金額などから、まずは50万円の愛知県の協力金を検討されるのがよろしいと思われます(愛知県の協力金も半額の25万円は豊橋市からです)。
休業の開始日が愛知県の4月17日に間に合っていなかったり、元々が夜8時より前の営業時間の食事提供施設の方などは、豊橋市独自の協力金をご検討・ご活用いただければ幸いです。
改めて、最新の情報や詳細はこちらです。
https://www.city.toyohashi.lg.jp/item/75505.htm
感染拡大防止へのご協力、ありがとうございます。
では!

