豊橋市議の長坂です。
「朝令暮改」です。
さて、本日(2月28日)に、小中学校の臨時休校などにお知らせしましたが、卒業・卒園式に関する対応が「保護者1名のみ参列可」に、変更となりました。
(追記)東愛知新聞より
(追記おわり)
■
加えて、上記より先にいただいた資料から、公営児童クラブと市立保育園・認定こども園の対応をご案内します。
(小中学校の卒業式について、変更になった箇所は、長坂より赤の字消線を上書きしています。)
8時半から15時半についても、対象の児童は普段より公営児童クラブを利用している児童で、それ以外の児童は対象外、ということです。
民営児童クラブについては、それぞれの対応になるようで、まだ情報がありません。
それ以外の児童への対応については、現時点で特に対応の検討はされていないようです。
くすのき特別支援学校の児童生徒については、学校と各保護者とで個別に対応を検討されている、と聞いています。
(追記)東日新聞より
■
これまでの小中学校の臨時休業(休校)に関する対応や、豊橋市のイベントの中止や延期については、下記ブログにてまとめています。
また、「雇用調整助成金」の特例についてもご紹介します。
こちらは豊橋市役所サイトに掲載されています。
どうしても下を向いたり、険しい顔になりがちですが、こういうときこそ笑顔を大切にしたいです。
ご卒業ご卒園、おめでとうございます!
では!
「朝令暮改」です。
さて、本日(2月28日)に、小中学校の臨時休校などにお知らせしましたが、卒業・卒園式に関する対応が「保護者1名のみ参列可」に、変更となりました。
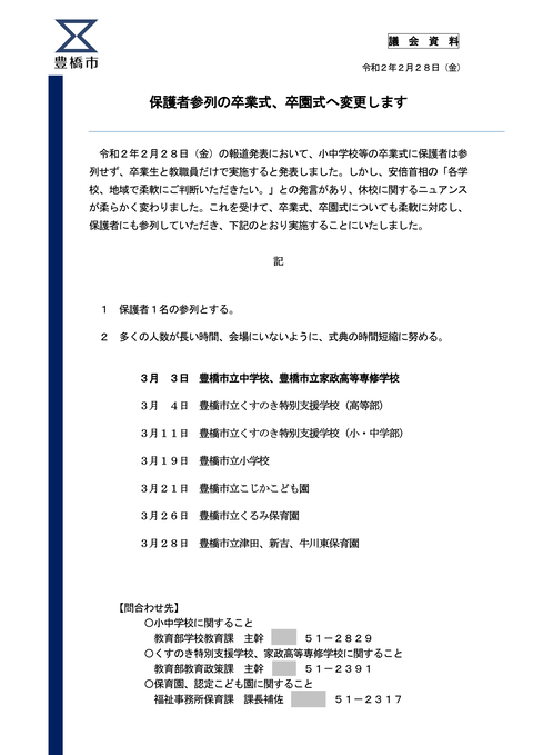
保護者参列の卒業式、卒園式へ変更します詳しくは語りませんが、市長と教育長の土俵際のせめぎ合いがあったのかと想像されます。
令和2年2月28日(金)の報道発表において、小中学校等の卒業式に保護者は参列せず、卒業生と教職員だけで実施すると発表しました。しかし、安倍首相の「各学校、地域で柔軟にご判断いただきたい。」との発言があり、休校に関するニュアンスが柔らかく変わりました。これを受けて、卒業式、卒園式についても柔軟に対応し、保護者にも参列していただき、下記のとおり実施することにいたしました。
- 保護者1名の参列とする。
- 多くの人数が長い時間、会場にいないように、式典の時間短縮に努める。
3月 3日 豊橋市立中学校、豊橋市立家政高等専修学校
3月 4日 豊橋市立くすのき特別支援学校(高等部)
3月11日 豊橋市立くすのき特別支援学校(小・中学部)
3月19日 豊橋市立小学校
3月21日 豊橋市立こじかこども園
3月26日 豊橋市立くるみ保育園
3月28日 豊橋市立津田、新吉、牛川東保育園
【問合わせ先】
〇小中学校に関すること
教育部学校教育課 主幹 0532-51-2829
〇くすのき特別支援学校、家政高等専修学校に関すること
教育部教育政策課 主幹 0532-51-2391
〇保育園、認定こども園に関すること
福祉事務所保育課 課長補佐 0532-51-2317
(追記)東愛知新聞より
市教委は27日の時点で保護者の出席も予定していたが、同日の安倍首相の要請などを受け、必要最小限の規模に変更。会見した山西正泰教育長は「本来、保護者が参加し、お祝いすべきだが、仕方のない判断で、保護者、在校生も参加できないという状況を生み出したことは遺憾に堪えない」と話した。※上の記事では、まだ「保護者の参列不可」の状況です。
http://www.higashiaichi.co.jp/news/detail/5979
(追記おわり)
■
加えて、上記より先にいただいた資料から、公営児童クラブと市立保育園・認定こども園の対応をご案内します。
(小中学校の卒業式について、変更になった箇所は、長坂より赤の字消線を上書きしています。)
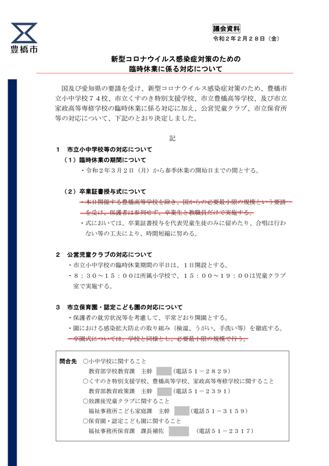
新型コロナウイルス感染症対策のための 臨時休業に係る対応について公営児童クラブの対応について、市役所に確認したことを補足をします。
国及び愛知県の要請を受け、新型コロナウイルス感染症対策のため、豊橋市立小中学校74校、市立くすのき特別支援学校、市立豊橋高等学校、及び市立家政高等専修学校の臨時休業に係る対応に加え、公営児童クラブ、市立保育所等の対応について、下記のとおり決定しました。
1 市立小中学校等の対応について
(1)臨時休業の期間について(2)卒業証書授与式について
- 令和2年3月2日(月)から春季休業の開始日までの間とする。
本日開催する豊橋高等学校を除き、国からの必要最小限の規模という要請を受け、保護者は参列せず、卒業生と教職員だけで実施する。- 式においては、卒業証書授与を代表児童生徒のみに留めたり、合唱は行わない等の工夫により、時間短縮に努める。
2 公営児童クラブの対応について
- 市立小中学校の臨時休業期間の平日は、1日開設とする。
- 8:30~15:00は所属小学校で、15:00~19:00は児童クラブ室で実施する。
3 市立保育園・認定こども園の対応について
- 保護者の就労状況等を考慮して、平常どおり開園とする。
- 園における感染拡大防止の取り組み(検温、うがい、手洗い等)を徹底する。
卒園式については、学校と同様とし、必要最小限の規模で行う。
問合先
〇小中学校に関すること
教育部学校教育課 主幹 0532-51-2829
〇くすのき特別支援学校、豊橋高等学校、家政高等専修学校に関すること
教育部教育政策課 主幹 0532-51-2391
〇放課後児童クラブに関すること
福祉事務所こども家庭課 主幹 0532-51-3159
〇保育園・認定こども園に関すること
福祉事務所保育課 課長補佐 0532-51-2317
8時半から15時半についても、対象の児童は普段より公営児童クラブを利用している児童で、それ以外の児童は対象外、ということです。
民営児童クラブについては、それぞれの対応になるようで、まだ情報がありません。
それ以外の児童への対応については、現時点で特に対応の検討はされていないようです。
くすのき特別支援学校の児童生徒については、学校と各保護者とで個別に対応を検討されている、と聞いています。
(追記)東日新聞より
臨時休校で悩ましいのは未履修となる学習内容だ。同市教委の山西正泰教育長は「学年が上がった段階でやらざるを得ない」との見通しを示した。(追記おわり)
休校期間中、豊橋市内53カ所の公営児童クラブでは午前8時30分~午後3時まで児童の在籍校の教室を使い、午後7時までは児童クラブ室で行う。公営と民営を合わせた児童クラブの利用者数は約2900人。市内の全児童約2万人のうち利用できるのは現在通う子だけで、共働き家庭の児童の過ごし方をどうするかも課題となりそうだ。
https://www.tonichi.net/news/index.php?id=80101
■
これまでの小中学校の臨時休業(休校)に関する対応や、豊橋市のイベントの中止や延期については、下記ブログにてまとめています。
豊橋の小中学校も3月2日(月)より臨時休業。中学卒業式は生徒職員のみ(・・ではなくなりました!大幅更新イベント情報含む)
http://nagasakanaoto.blog.jp/200228.html
また、「雇用調整助成金」の特例についてもご紹介します。
こちらは豊橋市役所サイトに掲載されています。
新型コロナウィルスの影響により事業活動縮小となった場合の雇用調整助成金の特例について新たな情報があれば、適時更新をして参ります。
http://www.city.toyohashi.lg.jp/item/72683.htm#ContentPane
雇用調整助成金は、景気変動や産業構造の変化などに伴う経済上の理由により事業活動の縮小を余儀なくされた事業主が、労働者に対して一時的に休業、教育訓練又は出向を行い、労働者の雇用の維持を図った場合に、休業手当、賃金等の一部を助成するものです。
今般の新型コロナウィルス感染症の影響をふまえ、「日本・中国間の人の往来の急減により影響を受ける事業主であって、中国(人)関係の売上高や客数、件数が全売上高等の一定割合(10%)以上である事業主は、助成金申請要件の一部が緩和される特例の対象となります。
◯影響を受ける事業主の例また、特例対象外であっても、最近3か月の生産量・売上高などの生産指標が昨年同期と比べて10%以上減少している場合は、通常の雇用調整助成金の対象となります。
- 中国人観光客の宿泊がなくなった旅館、ホテル
- 中国からのツアーがキャンセルとなった観光バス会社等
- 中国向けツアーの取り扱いができなくなった旅行会社
詳しくは、厚生労働省ホームページをご覧いただくか、愛知県労働局、ハローワーク豊橋へお問い合わせください。
詳細はこちら
◯雇用調整助成金について(厚生労働省ホームページ)
https://www.mhlw.go.jp/stf/seisakunitsuite/bunya/koyou_roudou/koyou/kyufukin/pageL07.html
問い合わせ先
ハローワーク豊橋 企業支援部門 0532-57-1664
愛知労働局 あいち雇用助成室 052-219-5518
どうしても下を向いたり、険しい顔になりがちですが、こういうときこそ笑顔を大切にしたいです。
ご卒業ご卒園、おめでとうございます!
では!

