(追記5)
卒業式・卒園式は保護者1名のみ参列可となりました。
以下が、より新しい情報です。
豊橋市議の長坂です。
中学校からお知らせをいただいたので、要点をお伝えします。
小学校の卒業式については、まだわかっていません。
取り急ぎで失礼いたします。
(追記3)
小学校卒業式も同様の対応となりました。
■
(追記4)
イベントの中止・延期、中止要請について(豊橋市役所サイトより)
(追記1)
卒業式・卒園式は保護者1名のみ参列可となりました。
以下が、より新しい情報です。
豊橋の卒業式、保護者1名の参列可へ変更!公営児童クラブ、市立保育園・認定こども園の対応は?(追記5おわり)
http://nagasakanaoto.blog.jp/200229.html
豊橋市議の長坂です。
中学校からお知らせをいただいたので、要点をお伝えします。
- 豊橋市教育委員会より通知あり
- 市内の全小中学校、3月2日(月)から24日(火)まで臨時休業。そのまま春季休業へ
- そのため1・2年生は、本日(2月28日)が最後の登校日
- 卒業式は、教育委員会指示により、3年生と職員のみ
- 卒業式、保護者方々の参加はできない。大変申し訳ありませんが、ご理解をお願いいたします。
取り急ぎで失礼いたします。
(追記3)
小学校卒業式も同様の対応となりました。
豊橋市立小中学校 保護者各位では。
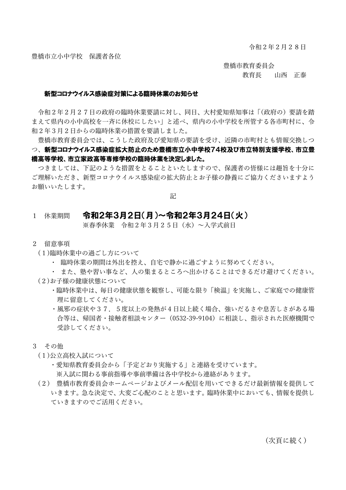
令和2年2月28日
豊橋市教育委員会
教育長 山西 正泰
新型コロナウイルス感染症対策による臨時休業のお知らせ
令和2年2月27日の政府の臨時休業要請に対し、同日、大村愛知県知事は「(政府の)要請を踏まえて県内の小中高校を一斉に休校にしたい」と述べ、県内の小中学校を所管する各市町村に、令和2年3月2日からの臨時休業の措置を要請しました。
豊橋市教育委員会では、こうした政府及び愛知県の要請を受け、近隣の市町村とも情報交換しつつ、新型コロナウイルス感染症拡大防止のため豊橋市立小中学校74校及び市立特別支援学校、市立豊橋高等学校、市立家政高等専修学校の臨時休業を決定しました。
つきましては、下記のような措置をとることといたしますので、保護者の皆様には趣旨を十分に ご理解いただき、新型コロナウイルス感染症の拡大防止とお子様の静養にご協力くださいますよう お願いいたします。
1 休業期間 令和2年3月2日(月)~令和2年3月24日(火)
※春季休業 令和2年3月25日(水)~入学式前日
2 留意事項
(1)臨時休業中の過ごし方について(2)お子様の健康状態について
- 臨時休業の期間は外出を控え、自宅で静かに過ごすように努めてください。
- また、塾や習い事など、人の集まるところへ出かけることはできるだけ避けてください。
3 その他
- 臨時休業中は、毎日の健康状態を観察し、可能な限り「検温」を実施し、ご家庭での健康管 理に留意してください。
- 風邪の症状や37.5度以上の発熱が4日以上続く場合、強いだるさや息苦しさがある場 合等は、帰国者・接触者相談センター(0532-39-9104)に相談し、指示された医療機関で 受診してください。
(1)公立高校入試について
・愛知県教育委員会から「予定どおり実施する」と連絡を受けています。
※入試に関わる事前指導や事前準備は各中学校から連絡があります。
(2) 豊橋市教育委員会ホームページおよびメール配信を用いてできるだけ最新情報を提供して いきます。急な決定で、大変ご心配のことと思います。臨時休業中においても、情報を提供し ていきますのでご活用ください。
【中学校卒業式の取り扱いについて】【小学校卒業式の取り扱いについて】
- 3月3日(火)を中学校卒業式の日とします。
- 必要最小限の規模という要請を受け、保護者も参列せず、卒業生だけで実施します。
- 卒業証書は、代表生徒に授与し、合唱は行わない等、時間短縮に努めます。
- 式の後は、学級の時間を短縮し、速やかに下校させます。
【高校入試の取り扱いについて】
- 3月19日(木)を小学校卒業式の日とします。
- 必要最小限の規模という要請を受け、保護者も参列せず、卒業生だけで実施します。
- 卒業証書は、代表児童に授与し、合唱は行わない等、時間短縮に努めます。
- 式の後は、学級の時間を短縮し、速やかに下校させます。
【部活動の取り扱いについて】
- 高校入試は、予定通り実施する。これに必要な事前・事後指導も実施します。
<お問い合わせ>
- 部活動は、指示あるまで禁止とします。
豊橋市教育委員会学校教育課 0532-51-2826
(保護者の皆様へ)新型コロナウイルス感染症対策による臨時休業のお知らせ
http://www.city.toyohashi.lg.jp/item/72685.htm#moduleid4894
■
(追記4)
イベントの中止・延期、中止要請について(豊橋市役所サイトより)
【新型コロナウイルス感染拡大防止の観点からのイベントの中止等について】
http://www.city.toyohashi.lg.jp/item/72657.htm#ContentPane
新型コロナウイルス感染症(COVID-19)については、国内において、患者数が増加し続けています。政府からイベント開催に関する要請がなされたことを踏まえ、感染拡大を防止する観点から、市等が主催するイベントについて、中止、延期等をすることとします。(令和2年2月28日現在)
---
政府の要請を踏まえた対応について
市等が主催するイベントについては、3月15日までの間、原則として、おおよそ100人規模以上を目安として、中止や延期等の対応をとっていきます。
〇中止・延期する主なイベント
※イベント一覧に掲載がないイベントについては各主催者(担当課)にお問い合わせください。
なお、文化・スポーツ施設等における100人規模以上のイベントについても、各主催者に、3月15日までの間、適切な対応をしていただくようお願いしていきます。
---
第11回穂の国・豊橋ハーフマラソンについて
市内外からの参加が多数見込まれる大規模なイベントであり、感染リスクが懸念されるとともに、参加者や関係者への事前周知が必要なことから、現時点において中止の判断をしました。
〇イベント名 第11回穂の国・豊橋ハーフマラソン
〇開催日 3月29日(日曜日)
〇主催 豊橋市・中日新聞社・愛知陸上競技協会等
(問合先:豊橋体育協会 電話 63-3031)
【新型コロナウィルス感染症の感染拡大防止にかかる文化施設でのイベントの中止・延期・規模縮小等の要請について(令和2年2月28日時点)】
http://www.city.toyohashi.lg.jp/item/72653.htm#ContentPane
市からの要請内容
新型コロナウィルス感染症の感染拡大の防止に関しましては、政府の要請を踏まえ、感染拡大を防止する観点から、令和2年3月15日まで、市が主催する原則としておおよそ100人規模以上のイベントを中止や延期、規模縮小等の対応をとっていくことといたしました。
文化施設を利用予定のイベント主催者の皆さまにおかれましても、この趣旨をご理解いただき、それぞれの状況に応じた対応をとっていただくよう、お願いいたします。利用変更等される場合は、各施設に直接ご連絡くださいますよう併せてお願いいたします。
なお、新型コロナウィルス感染症の感染拡大防止を理由に、当該期間中の施設利用を取消しする場合は、キャンセル料金をいただくことはありません。また、既にお支払い済みの利用料金につきましては還付させていただきます。詳しくは各施設にお問い合わせください。
<問合先>
豊橋市役所文化・スポーツ部「文化のまち」づくり課 電話:0532-51-2875 / Fax:0532-56-1081 / Email:bunka@city.toyohashi.lg.jp
<各施設連絡先>
・市民文化会館、西川芸能練習場 電話:0532-61-5111
・豊橋市公会堂 電話:0532-51-3077
・三の丸会館 電話:0532-56-6022
・ライフポートとよはし 電話:0532-33-2111
・アイプラザ豊橋 電話:0532-46-7181
・穂の国とよはし芸術劇場 電話:0532-39-8810
【新型コロナウイルス感染症の感染拡大防止にかかるスポーツ施設でのイベントの中止・延期・規模縮小等の要請について(令和2年2月28日時点)】
http://www.city.toyohashi.lg.jp/item/72684.htm#ContentPane
(文化施設と同内容のため略)
<問合先>
豊橋市文化・スポーツ部「スポーツのまち」づくり課
電話:0532-51-2865 / Fax:0532-56-3005 / Email:sports@city.toyohashi.lg.jp
<各施設連絡先>
・岩田運動公園、グリーンスポーツセンター、万場調整池庭球場 電話:0532-63-3031
・総合体育館、地区体育館、トレーニングセンター、かもめ広場 電話:0532-32-9611
・アクアリーナ豊橋 電話:0532-31-4781
・豊橋公園、運動広場 電話:0532-56-6051
(追記1)
「第11回 穂の国・豊橋ハーフマラソン」
「ええじゃないか とよはし映画祭2020」ともに、中止となりました。
(追記2)豊橋市長坂なおと(豊橋だいすき ⋈ 市議)@naotoyo84
「第11回 穂の国・豊橋ハーフマラソン」
2020/02/28 14:24:46
「ええじゃないか とよはし映画祭2020」
ともに中止です。
https://t.co/Oi8bXGI9KF
https://t.co/OZggVYZ0Wj
#豊橋 #ハーフマラソン… https://t.co/f5C0M2PQuO
イベント等開催延期・中止のお知らせ(令和2年2月28日時点)
https://www.1484machinaka.jp/2020/02/28/8969/
開催を予定しておりました下記のイベント等について、新型コロナウィルス感染症(COVID-19)の感染拡大防止の観点から延期・中止いたします。
楽しみにしていただいた方には申し訳ありません。ご理解・ご協力を賜りますようお願いいたします。
今後の開催については決定次第順次お知らせします。
記
- 3月4日 水曜日 リノベーションまちづくり講演会(延期)
- 3月8日 日曜日 春のまちなかピクニック(中止)
- 3月14日15日 土・日曜日 ええじゃないかとよはし映画祭おもてなしマルシェ(中止)
- 3月29日 日曜日 空き店舗ツアー(中止)





