豊橋市議の長坂です。
5年前にUターンしてきました。
さて10年以上に渡り、検討されていた任意団体
「豊橋観光コンベンション協会」の法人化が、
この春、とうとう実現しました!
■
そして、法人化した(一社)豊橋観光コンベンション協会(以下、観光協会)が、
公募での採用を発表しました!


申込書(様式)


豊橋の観光協会は、職員のほとんどが市役所や旅行会社などの、
出向者・派遣者から成っており、採用募集そのものがとても稀です。
■
ここから推察や個人の思いが入りますが、
この求人は、ぼくがUターンした5年前、
(勝手に)待ち焦がれていたものです。
結果として、当時、採用の募集はなく、
5年経ってようやく・・・
気持ちの上では、今でも兼任できるなら、したい。
そのくらい、とてもうらやましい求人です。
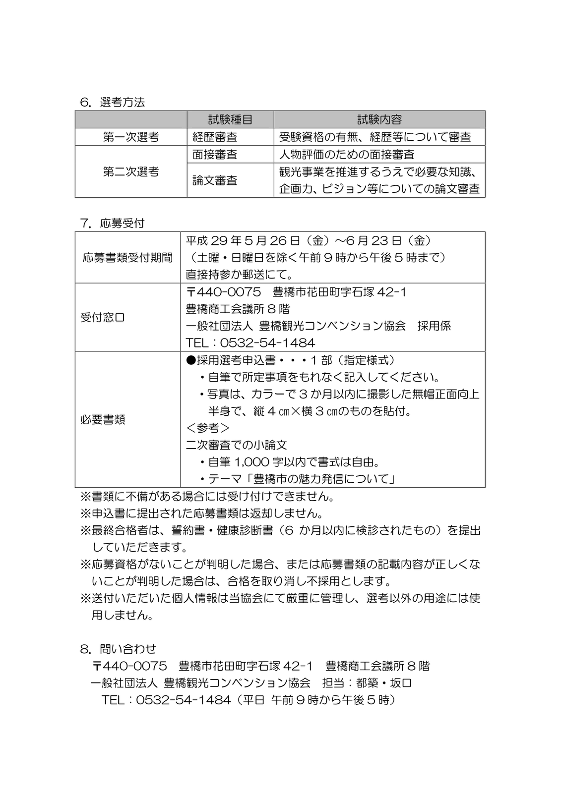
前出の業務内容について、次のような記述があります。
その事務局が観光協会です。
最近、そのロケ誘致活動が新聞などによく取り上げられますが、
その際、たびたび出てくる言葉が「NOと言わない」
「NO」と言わず、最大限応える。
その信頼の積み重ねが、豊橋市のロケ評判の拡大や、
同じプロデューサーや監督からのリピートにつながっていると聞きます。
■
その立役者が、ぼくが学生時代から「豊橋の母」と慕う方で、
「この10年で豊橋を最も変えた人物」のひとりだと思っています。
Uターンの検討が始まった5-6年前、できることなら
「僕が後継者になりたい」と思っていました。
そのくらいに思い入れがある求人です。
■
募集サイトには、
体力は、ロケは深夜や早朝、暑い寒い屋外でもあるため。
愛嬌・交渉力は「NOと言わない」依頼を実現するのに、
協力者からの支援を得るためです。
逆にネットワーク(地縁・人脈)は、
業務を通して後からでも得られるので、
域外出身の「ヨソモノ」でも躊躇うことなく
ドンドン応募していただきたいと僕は思います。
「ピン!」と来た方は、是非ためらわずに、
チャレンジしていただきたいです。
■
そして最近では、

海外(特にアジア圏)の観光PRにも力を入れているようで、
今後はこちら方面がより拡大されていくのかな、と思います。
■
先日市長が、
もちろん、この採用に僕は一切関わっていません。
そして、これまで書いてきたとおり、ぼくはこの求人に、
並々ならぬ思い入れがあり、ぜひとも
「この10年で豊橋を最も変えた人物」と後に評せられるような
熱意と能力あふれる方に、就いていただきたいと思っています。
そのため、ぼくができることとして、
この求人に興味がある方いらっしゃいましたら、
豊橋に関する質問など最大限お答えしますので、
個別にお問い合わせください。
小論文の添削もします。
(もちろん適法の範囲内で)
是非これからの豊橋をいっしょに良く、
楽しく、おもしろくしていく素晴らしい仲間を、
豊橋に迎え入れることができればと存じます。
■
最後になりますが、もし5年前この求人が出ていても、
ぼくは応募できなかったでしょう。
なぜなら当時の職歴が「4年半」だったからです。
けれどもそこにめげず、正直に
「4年半ですが、どうしても諦めきれないので」
と、応募していたと思います。
では!
5年前にUターンしてきました。
さて10年以上に渡り、検討されていた任意団体
「豊橋観光コンベンション協会」の法人化が、
この春、とうとう実現しました!
豊橋観光コンベンション協会(佐藤元英会長)は27日、ロワジールホテル豊橋で、2017年度定時総会を開き、同協会を解散し一般社団法人に移行した。※参考:平成15年3月18日 予算特別委員会 商業観光課長(当時)答弁
https://www.tonichi.net/news/index.php?id=60032
これから早14年。観光コンベンション協会の自立でございますが、事務局体制もほぼ整いまして、諸事業も順調に進んでいるということでございますが、財政的には基本的に当初から官民半分ずつ出し合ってやっていこうということで始まっておりますので、このような経済状況の厳しい中では、事業の拡大が非常に難しいというような状況になっております。
そこで、今後につきましては、自主財源の確保ということで、そういうことをしまして、事業の拡大に向けて、協会の中での努力、それから行政としての支援、これは経済的、もちろん精神的な支援も含めましてやっていく必要があるのではないかというように考えています。それから、法人化でございますが、当初から法人化を目指しておりまして、平成12年度ごろには書類が国の方まで届いたような状況にあったわけなんですけれども、国の方の方針が法人化、法人の数をふやすことを抑制しているというような状況もございまして、なかなか認可がおりてないというのが現在でございます。
それで、協会の方といたしましては、方向を県の方の認可する法人化、財団法人というのもあるそうでございますので、そらの方に向けて、15年度中に何とか法人化できるようにということで努力をするということで、我々も十分な支援をしていきたいというように考えております。
■
そして、法人化した(一社)豊橋観光コンベンション協会(以下、観光協会)が、
公募での採用を発表しました!
「一般社団法人 豊橋観光コンベンション協会」職員募集|最新情報【 2017.05 】|ええじゃないか豊橋|豊橋の観光とお土産ガイド詳細です。
http://www.honokuni.or.jp/toyohashi/topics/?Mode=detail
(一社)豊橋観光コンベンション協会の中心となって事業に取り組む意欲と行動力を持った方を募集します。
観光客やコンベンションの誘致など観光産業を柱に豊橋市の魅力を全国に発信し、豊橋市及び東三河地域を活性化する仕事にチャレンジしてみませんか。
詳細:http://www.honokuni.or.jp/toyohashi/association/000026.html


申込書(様式)


豊橋の観光協会は、職員のほとんどが市役所や旅行会社などの、
出向者・派遣者から成っており、採用募集そのものがとても稀です。
■
ここから推察や個人の思いが入りますが、
この求人は、ぼくがUターンした5年前、
(勝手に)待ち焦がれていたものです。
結果として、当時、採用の募集はなく、
5年経ってようやく・・・
気持ちの上では、今でも兼任できるなら、したい。
そのくらい、とてもうらやましい求人です。
前出の業務内容について、次のような記述があります。
豊橋のロケ誘致活動は、「ほの国東三河ロケ応援団」という組織が担っており、豊橋市の観光振興に関する業務全般・地域の観光資源などを活用した観光商品や体験プログラムの企画・運営・各種イベントの開催 ・観光情報の発信(HP 及び SNS 等)・ロケ誘致活動 ・庶務及び経理事務 等
その事務局が観光協会です。
最近、そのロケ誘致活動が新聞などによく取り上げられますが、
その際、たびたび出てくる言葉が「NOと言わない」
- あさってまでにエキストラ1000人
- ◯時間後までに珈琲100杯(屋外)
- ◯時にあのお店に行きたいのだけど(予約受け付けてないお店)
「NO」と言わず、最大限応える。
その信頼の積み重ねが、豊橋市のロケ評判の拡大や、
同じプロデューサーや監督からのリピートにつながっていると聞きます。
■
その立役者が、ぼくが学生時代から「豊橋の母」と慕う方で、
「この10年で豊橋を最も変えた人物」のひとりだと思っています。
Uターンの検討が始まった5-6年前、できることなら
「僕が後継者になりたい」と思っていました。
そのくらいに思い入れがある求人です。
■
募集サイトには、
とありますが、ぼくがお慕い申し上げるその方を見ていて更に、民間企業等職務経験者対象※(事務職) ※実務経験5年以上例えば
- 旅行代理店等で旅行の企画や広報等の業務に従事した経験
- 広告代理店等でイベントの企画や営業等の業務に従事した経験
等で培われた専門知識や企画力、行動力など多彩な能力を豊橋のまちづくりに活かしたいという意欲のある方
- 体力
- 愛嬌
- 交渉力
体力は、ロケは深夜や早朝、暑い寒い屋外でもあるため。
愛嬌・交渉力は「NOと言わない」依頼を実現するのに、
協力者からの支援を得るためです。
逆にネットワーク(地縁・人脈)は、
業務を通して後からでも得られるので、
域外出身の「ヨソモノ」でも躊躇うことなく
ドンドン応募していただきたいと僕は思います。
また、例示として、旅行代理店や広告代理店など
「観光」との親和性が高そうな業種が記載されていますが、
農業、工業、商業、商社流通、販売接客、IT、NPOなどなど、
今どんなお仕事をされていても、「観光」との親和性が高そうな業種が記載されていますが、
農業、工業、商業、商社流通、販売接客、IT、NPOなどなど、
「ピン!」と来た方は、是非ためらわずに、
チャレンジしていただきたいです。
■
そして最近では、

海外(特にアジア圏)の観光PRにも力を入れているようで、
今後はこちら方面がより拡大されていくのかな、と思います。
学歴及び国籍要件なし。とありますので、外国籍の方も是非ご検討くだされー!
■
先日市長が、
市役所と(豊橋まつり)振興会は、ちがうと仰られた以上に、市役所と観光コンベンション協会は別組織であり、
- 政治と宗教の身近な関係 - 愛知豊橋・長坂なおと のblog
http://nagasakanaoto.blog.jp/170523.html
もちろん、この採用に僕は一切関わっていません。
そして、これまで書いてきたとおり、ぼくはこの求人に、
並々ならぬ思い入れがあり、ぜひとも
「この10年で豊橋を最も変えた人物」と後に評せられるような
熱意と能力あふれる方に、就いていただきたいと思っています。
そのため、ぼくができることとして、
この求人に興味がある方いらっしゃいましたら、
豊橋に関する質問など最大限お答えしますので、
個別にお問い合わせください。
小論文の添削もします。
(もちろん適法の範囲内で)
是非これからの豊橋をいっしょに良く、
楽しく、おもしろくしていく素晴らしい仲間を、
豊橋に迎え入れることができればと存じます。
■
最後になりますが、もし5年前この求人が出ていても、
ぼくは応募できなかったでしょう。
なぜなら当時の職歴が「4年半」だったからです。
けれどもそこにめげず、正直に
「4年半ですが、どうしても諦めきれないので」
と、応募していたと思います。
では!
