豊橋市議の長坂です。
好きな委員会は、そこまで言って委員会です。
ところで、農業委員会ってご存じですか?
わかりやすく言えば、農地に関する「ゼーレ(byエヴァンゲリオン)」のような存在です。
豊橋市の農業委員会(事務局)サイトによると、
またwikipediaによると、
話を単純化すると、見ず知らずの者が「新規就農をしたい」とある地域にやってきて、その農地の所有者がOKしても、農業委員会がNOと言えば、ダメなのです。
■
これまでこの農業委員会の委員は、地元農業者に限られ※、一般の人が農業委員になることはできませんでした。
(※地元農業者と農業団体代表者、市議会代表者)
それが、農業委員会等に関する法律が改正されたことにより、農業者以外にもその門戸が開かれました。
先日、その新制度について、豊橋市議会(環境経済委員会)で取り扱われました。
その資料(9ページ)が公開されたので、ご案内します。
表紙

目次

大きい変更点は、
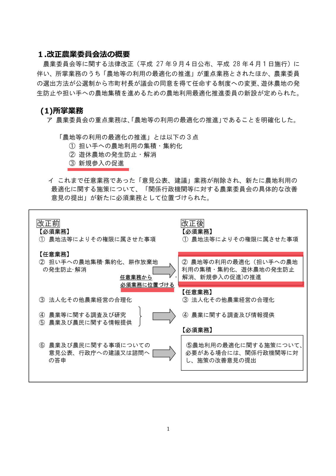
改正農業委員会法の概要

農業委員の選出方法

認定農業者とは、
(数値参考)
http://www.city.toyohashi.lg.jp/8036.htm
http://www.pref.aichi.jp/uploaded/attachment/206741.pdf
■
農地利用最適化推進委員の新設

本市における農地等の利用の最適化の現状と課題

本市の方針


参考資料

以上です。
他に、市議会での質問にて、居住地の制限がないこと(豊橋市内在住は必須条件ではない=ヨソ者OK)が確認されました。
■
つまり、自分自身が新規就農をしなくても、新規就農やあるいは企業的経営に積極的な人がたくさん農業委員になればそれだけ、豊橋が新規就農しやすい町に近づくということです。
このブログ読者の方は、いい意味で豊橋に対する意識の高い方が多いと思いますので、是非、公募が始まったら積極的に応募されてみてください。
特に女性、大チャンスです。
では!
好きな委員会は、そこまで言って委員会です。
ところで、農業委員会ってご存じですか?
わかりやすく言えば、農地に関する「ゼーレ(byエヴァンゲリオン)」のような存在です。
豊橋市の農業委員会(事務局)サイトによると、
こんなときは、農業委員会への許可申請や届出が必要です。
- 農地を売りたい、買いたい
- 農地を貸したい、借りたい
- 農地を農地以外にしたい
またwikipediaによると、
農地または採草放牧地について、使用及び収益を目的とする権利を設定したり移転することについて(略)
これらの権利の設定、移転をしようとするときは、原則として農業委員会の許可を得なければならない。 許可を得ずになされた契約は無効となる。違反者は3年以下の懲役または300万円以下の罰金に処せられる
https://ja.wikipedia.org/wiki/農地法
その背景には、農地は個人所有の不動産でありながら国民の大切な食料を生産する公共的役目を持つ一面も有しているからである。よって、所有者の個人的意志のみで勝手に売買処分や地目の変更はできず、一定の制限が課せられているかわりに、固定資産税などは低く抑えられている。というわけで、農地というのは個人財産でありながら、他の土地と違って、自由に売買や貸し借りができない仕組みになっています。
https://ja.wikipedia.org/wiki/農業委員会
話を単純化すると、見ず知らずの者が「新規就農をしたい」とある地域にやってきて、その農地の所有者がOKしても、農業委員会がNOと言えば、ダメなのです。
■
これまでこの農業委員会の委員は、地元農業者に限られ※、一般の人が農業委員になることはできませんでした。
(※地元農業者と農業団体代表者、市議会代表者)
それが、農業委員会等に関する法律が改正されたことにより、農業者以外にもその門戸が開かれました。
先日、その新制度について、豊橋市議会(環境経済委員会)で取り扱われました。
その資料(9ページ)が公開されたので、ご案内します。
表紙

目次

大きい変更点は、
農業委員の選出方法
改正農業委員会法の概要

農業委員会の重点業務は、(略)
- 担い手への農地利用の集積・集約化
- 遊休農地の発生防止・解消
- 新規参入の促進
任意業務から必須業務に位置づける
2.農地等の利用の最適化(担い手への農地利用の集積・集約化、遊休農地の発生防止・解消、新規参入の促進)の推進
農業委員の選出方法

イ.募集方法については、公募、一般推薦、団体推薦の3方法とする(略)公募OK、非農業者OK、女性青年を積極登用!
ウ.過半数を認定農業者とする。
エ.非農業者1人以上の設置が義務化
オ.年齢、性別に著しい偏りが生じないよう配慮(女性や青年の積極的な登用)
認定農業者とは、
農業者が5年後に市の農業基本構想に定めた効率的かつ安定的な農業経営の目標である年間所得800万円、年間労働時間1,800時間以内を目指す計画を立て、その計画を豊橋市長が認定する制度であり、豊橋市の4,779農家(専業1,343、兼業2,080、自給的1,356)のうち、認定農業者数は636です。
http://www.city.toyohashi.lg.jp/6720.htm
(数値参考)
http://www.city.toyohashi.lg.jp/8036.htm
http://www.pref.aichi.jp/uploaded/attachment/206741.pdf
■
農地利用最適化推進委員の新設

本市における農地等の利用の最適化の現状と課題

本市の担い手への集積割合が低い原因として、本市の特徴でもある機械化しにくいキャベツやはくさいなどの畑作や果樹栽培が多く、規模拡大が進まない状況がある
本市の方針

今後の予定
- 女性農業委員の積極的な登用を促進し、女性比率30%を目標とする
- 非農業者の複数人登用を目標とする

2月 農業委員(略)の公募・推薦 (期間1ヶ月)
参考資料

以上です。
他に、市議会での質問にて、居住地の制限がないこと(豊橋市内在住は必須条件ではない=ヨソ者OK)が確認されました。
■
つまり、自分自身が新規就農をしなくても、新規就農やあるいは企業的経営に積極的な人がたくさん農業委員になればそれだけ、豊橋が新規就農しやすい町に近づくということです。
このブログ読者の方は、いい意味で豊橋に対する意識の高い方が多いと思いますので、是非、公募が始まったら積極的に応募されてみてください。
特に女性、大チャンスです。
では!